网站首页
创业就业
对口援疆
乡村振兴
消费帮扶
服务机构
关于我们
更多
中九康旅-详情
s商学院
中九康旅-详情
御品云南 -3
御品云南 -2
御品云南 -1
趣游贵州
爱上张家界
冰雪奇缘
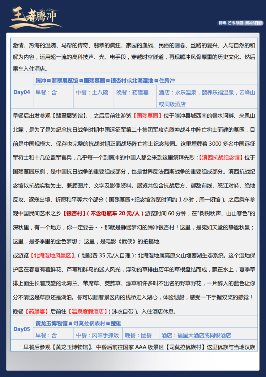
王者冲腾
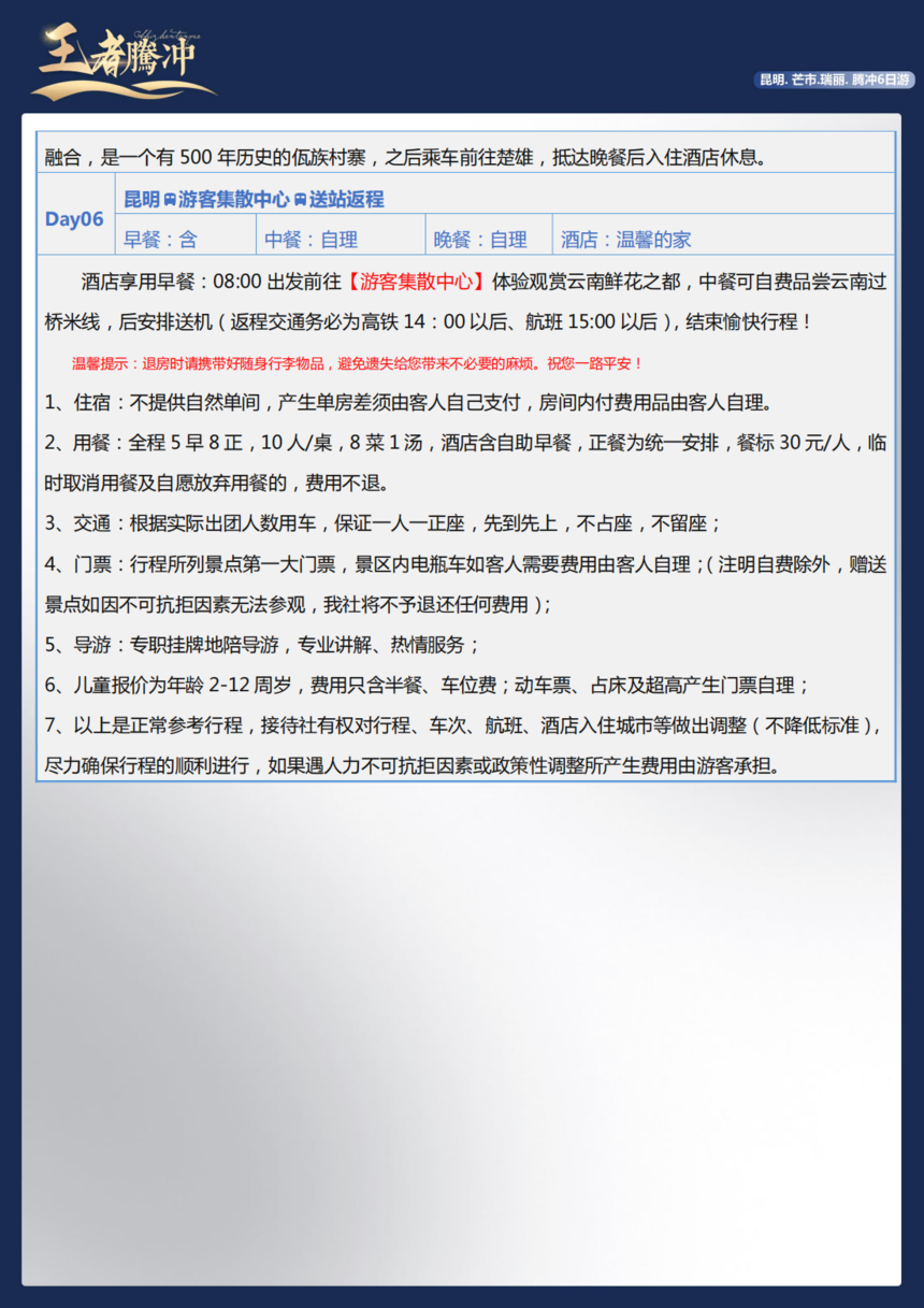
王者冲腾
快捷服务
新闻中心
信息公开
交流互动
技术支持 : 零距科技
友情链接
主办单位:中国退役军人就业创业服务促进会
承办单位:中国退役军人就业创业服务促进会援疆服务专业委员会
地址:北京市海淀区西三环中路8号钓鱼台山庄35甲